Schema Integrative Therapy 3D

attorney 1 | https://psycholoogamsterdam.eu
janus logo zw w | https://psycholoogamsterdam.eu

SCHEMA

Integratieve Therapie 3D Schema 1 Hugo M Schlemper | https://psycholoogamsterdam.eu

LEGENDA

Tekst in zwart vak= gedachten, gevoelens, actie en woorden van jezelf

Tekst in blauw vak = gedachten, gevoelens, actie en woorden van een ander

Groene pijl = activerend

Rode pijl = inhiberend (belemmerend)

Dubbele rode pijl = wederzijds inhiberend

TOELICHTING

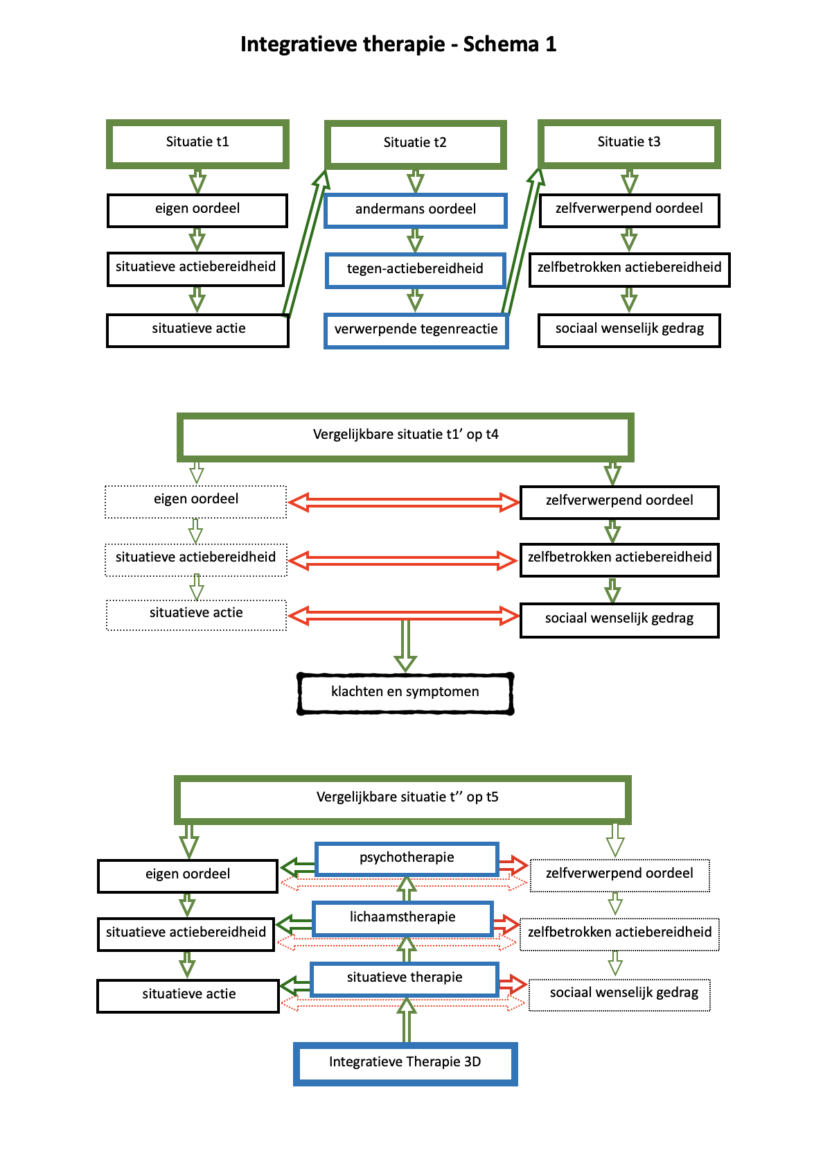
Situatie t1, t2 en t3

Situatie t1 laat zien hoe zelfbetrokkenheid en sociaal wenselijk gedrag ontstaat.

Op tijdstip t1, activeert een willekeurige situatie (A) automatisch bij jezelf een oordeel er over (vanuit je voorgaande ervaringen en aanwezige behoeften) en een overeenkomstige actiebereidheid en communicatie/actie. 

Op tijdstip t2 blijkt hoe de (voor jezelf positieve) situatieve actie die daaruit voortkomt, vervolgens door een ander als negatief kan worden ervaren en een verwerpende tegenreactie kan oproepen.

Op tijdstip t3 blijkt dat de ‘pijn’ die de verwerping kan doen, je zodanig kan afschrikken (zozeer afwijzend of traumatisch ervaren kan worden, vanwege de status van de ander voor jou, en/of door de heftigheid van de tegenreactie), dat je je eigen gedrag overeenkomstig gaat afwijzen.

Dan zal je je over dat gedrag in het verleden slecht gaan voelen (“schuldig”), en het willen verbergen of ongedaan willen maken, of bijvoorbeeld je excuses aanbieden. En dan zal je je over hetzelfde gedrag in de toekomst ook slecht gaan voelen (“angstig”). 

Deze zelfbetrokken actiebereidheid kan in de toekomst automatisch geactiveerd worden in een vergelijkbare situatie, om je situatieve actie tegen te houden, te verbergen of ongedaan te maken.

Een dergelijke zelfverwerpende actiebereidheid heeft als doel om niet meer af te wijken van het oordeel van (die) anderen, dus om je in zo’n situatie op een meer sociaal-wenselijke manier te kunnen gedragen.

Situatie t4

Situatie t4 toont hoe vervolgens een andere maar vergelijkbare situatie (t1’), niet alleen een vergelijkbaar situatief oordeel en actiebereidheid oproept.

Omdat de situatie enigszins op de oude situatie (t1) lijkt, roept deze tegelijkertijd ook het zelfverwerpende oordeel op dat ontstond na de afwijzende reactie van die ander, dus ontstaat ook zelfbetrokkenheid en angst, en de impuls om de situatieve actie te blokkeren. 

Het situatieve oordeel wordt geremd door het (sociaal-wenselijke) zelfbetrokken oordeel.

Beide actietendenzen werken tegengesteld, wat spanning tussen beide mobilisaties doet ontstaan. Een spanning die zich vaak ook lijfelijk manifesteert in een gevoel van stress en in lichamelijke reacties.

Zichtbaar is dat in situatie t4 de zelfbetrokken angst groter is dan de situatieve actiebereidheid, waardoor deze tegengehouden zal worden, en je niet tot situatief maar tot (grotendeels) sociaal-wenselijk gedrag over zal gaan.

Deze spanning en onderdrukking kan op de lange termijn tot klachten en symptomen leiden.

Situatie t5

Situatie t5 laat zien hoe Integrative Therapy tegelijkertijd op 3 niveaus werkzaam is:

1. Hoe je met situatieve therapie kan oefenen om je weer situatief uiten in plaats van sociaal wenselijk, zonder anderen te hoeven kwetsen of daar een conflict mee aan te hoeven gaan, ondanks de verwerpende tegenreactie van de ander. 

2. Hoe je met lichaamstherapie in staat bent om in de betreffende actuele situatie door ontspanning de stress te verminderen, en om het onderdrukkende, zelfbetrokken gevoel dat zich daar manifesteert, lijfelijk te lokaliseren, te identificeren en te verminderen door interoceptieve exposure. 

3. En hoe je met psychotherapie de remmende zelf-verwerping kan gaan herkennen en kan terugherleiden naar de oorsprong ervan, en hoe je met imaginaire exposure-therapie de zelfverwerping kan reduceren, en hoe je weer bewust en overtuigd kan zijn van je eigen situatieve oordeel.

Visueel zichtbaar in het schema is hoe daardoor je eigen situatieve oordeel, actiebereidheid en reageren, sterker wordt, en hoe de zelfbetrokken verwerping ervan zwakker wordt.

Wat betekent dat je meer kan leven naar je eigen zin, naar de betekenis die een situatie voor jou heeft: betekenisvol leven.

VOORBEELD

Hieronder is in schema 2 te zien hoe de spanning tussen situatiebetrokkenheid en zelfbetrokkenheid zich op alle drie niveaus kan manifesteren.

Op tijdstip t4 blijkt dat op cognitief niveau de sociaal wenselijke overtuiging (“ik moet het aankunnen”) sterker is dan het situatieve oordeel (“ik krijg teveel werk”), dus ook het negatieve oordeel over zichzelf, het negatieve zelfbeeld (“ik ben zwak”).

Op lichamelijk niveau leidt de spanning tussen de twee met elkaar strijdende mobilisaties (actiebereidheden), tot de lijfelijke ervaring van stress en vermoeidheid (“burn out”).

En op situatief niveau kan de spanning tussen beide motivaties zich op twee manieren manifesteren:

(1) in een mengvorm van beide acties: wel “OK dat doe ik ook,” maar in de vorm van onderprestatie,

of (2) in een oversprong, uit de spanning tussen de dominante sociaal wenselijke reactie (“OK dat doe ik ook”) en de zwakkere situatieve reactie (weigering), naar ziekmelding (“OK dat doe ik ook, maar het lukt me niet omdat ik ziek ben”)

Schema 2 Integratieve Therapie 3D Hugo M Schlemper 1 | https://psycholoogamsterdam.eu

LEGENDA

Tekst in zwart vak= jijzelf: je gedachten, gevoelens, actie en woorden

Tekst in blauw vak = een ander: diens gedachten, gevoelens, actie en woorden

Groene pijl = activerend

Rode pijl = inhiberend (belemmerend)

Dubbele rode pijl = wederzijds inhiberend

attorney 1 | https://psycholoogamsterdam.eu

 Hugo M Schlemper

PSYCHOLOOG NIP

(+31) 6 269 569 22

Copyright © 2026 Hugo M Schlemper. All Rights Reserved.